新闻资讯

NEWS

Cancer Cell | 白凡/张弩等团队合作绘制跨癌种脑转移单细胞图谱

发布时间:2025-09-19 23:32:35 点击次数:151

Cancer Cell | 白凡/张弩等团队合作绘制跨癌种脑转移单细胞图谱

脑转移(Brain Metastases, BrM)是晚期实体瘤最常见的严重并发症之一,其微环境高度异质,治疗反应差,预后恶劣,但其细胞生态系统演变和免疫调节机制仍缺乏系统解析。近年来,单细胞技术的发展为深入理解BrM的细胞组成和分子机制提供了前所未有的机会,然而现有研究多局限于某一癌种或特定细胞类型,缺乏跨癌种、高分辨率的系统性研究。

近日,由北京大学生物医学前沿创新中心(BIOPIC)白凡教授、中山大学附属第一医院张弩教授、中山大学肿瘤防治中心牟永告教授及哥伦比亚大学Benjamin Izar教授共同领导的多中心团队,在《Cancer Cell》上发表了题为“Pan-cancer human brain metastases atlas at single-cell resolution”的重要研究成果。该研究整合108例脑转移样本和111例配对原发肿瘤的单细胞转录组数据,构建了全球首个跨癌种脑转移单细胞图谱,系统揭示了脑转移过程中恶性细胞的演化规律、免疫微环境的重塑机制以及潜在的治疗新靶点,为BrM的精准诊断与治疗策略提供了重要理论依据。


一、脑转移细胞图谱构建与主要细胞类群鉴定

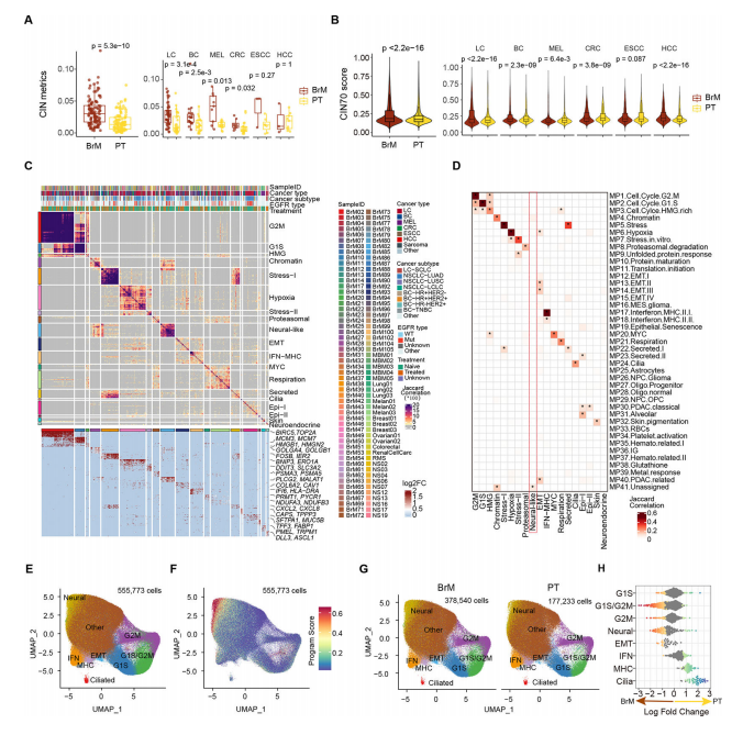
本研究通过整合108例脑转移样本和111例配对原发肿瘤的单细胞转录组数据,系统鉴定了7大类细胞群体,包括肿瘤细胞、髓系细胞、T/NK淋巴细胞、B/浆细胞、成纤维细胞与壁细胞、内皮细胞及中枢神经胶质细胞,并进一步细分出77个细胞亚型。主成分分析显示,脑转移组织与原发肿瘤在免疫和基质细胞组成上差异显著,尤其在乳腺癌和结直肠癌中重塑最为明显,提示不同癌种脑转移具有高度异质性的微环境特征。

二、恶性细胞在脑转移中的演化规律

通过推断拷贝数变异并结合Numbat算法验证,研究团队准确识别出恶性细胞,并发现脑转移细胞中染色体不稳定性(CIN)显著升高,且CIN70评分在多个癌种中一致性上升。进一步通过非负矩阵分解(NMF)识别出19个Meta-Program(MP),其中MP9(神经样程序) 在脑转移中高度富集,其标记基因如MACF1MALAT1不仅与神经进程相关,也显著参与转移调控。

三、免疫与基质微环境的重塑机制

脑转移微环境中免疫细胞比例和状态发生显著改变:T/NK细胞的效应与耗竭状态普遍下调,髓系细胞则以免疫抑制性M2型巨噬细胞(M04) 为主,高表达缺氧与促血管生成基因。研究还发现一类特征性淋巴样内皮细胞(E03),表达VEGFR3(FLT4)等分子,并高表达CD276、CD55等免疫抑制相关基因,其在脑转移中比例显著升高。此外,MMP9+PGF+ 周细胞(S06) 在多个癌种脑转移中广泛富集,提示其在血管共塑及基质重建中发挥关键作用。

四、细胞互作揭示潜在治疗靶点

通过CellPhoneDB分析细胞间配体-受体互作,发现NECTIN2-TIGIT是跨癌种广泛存在的免疫抑制信号轴,尤其在成纤维细胞/内皮细胞与T细胞之间作用显著。该互作经邻近连接技术(PLA)在组织中原位验证,提示其作为泛癌种脑转移免疫治疗新靶点的潜力。

五、脑转移生态分型及其临床意义

基于74个细胞亚型的相对比例,研究通过无监督聚类将脑转移样本划分为5种生态型:荒漠型(D-type)、淋巴富集型(L-type)、髓系富集型(M-type)、基质富集型(S-type)和平衡型(B-type)。这些分型与癌种、突变背景(如EGFR)、临床特征及治疗史显著相关,例如SCLC和TNBC以沙漠型为主,而EGFR突变肺癌中髓系富集型比例更高,为个体化治疗及预后判断提供了新依据。


总结

综上所述,本研究通过系统性整合多癌种单细胞转录组数据,成功构建了全球首个跨癌种脑转移高分辨率细胞图谱,全面解析了脑转移过程中恶性细胞演化、免疫微环境重塑及细胞间互作的动态规律,是实体瘤转移研究中一项里程碑式的突破。该图谱不仅揭示了脑转移特有的细胞状态和功能模块,如神经样meta-program、淋巴样内皮细胞及免疫抑制性髓系群体,还创新性提出了基于微环境组成的脑转移生态分型系统,为理解其异质性提供了全新视角。总之,这项工作为深入探索脑转移的分子机制和精准治疗策略提供了宝贵的数据资源和理论依据,也为未来开发针对脑转移微环境的干预手段和个体化治疗策略奠定了坚实的基础。


技术推广

值得一提的是,单细胞测序技术正在深刻改变我们对肿瘤微认知的深度与广度。然而,脑转移样本的细胞异质性高、来源复杂,传统批量测序难以揭示其细胞组成和状态演化的精细图谱,这使得高分辨率、多癌种整合的单细胞分析成为迫切需求。

为此,谱研生物依托国际领先的单细胞多组学技术平台,提供从样本处理、单细胞分选、文库构建到生信分析的全流程解决方案。我们尤其擅长处理低质量、微量临床样本,并可实现单细胞转录组和空间转录组的整合解析,有效支撑肿瘤异质性研究、微环境解析及治疗靶点挖掘。无论是跨癌种比较研究还是精准医疗导向的生物标志物发现,谱研生物都能为您提供可靠、高效的技术支持,助力科研突破和临床转化。


原文链接:https://www.cell.com/cancer-cell/fulltext/S1535-6108(25)00126-6




本文由【谱研生物】原创发布,转载请标注来源。
关注公众号,回复"单细胞图谱"获取原文!

【联系我们】

谱研生物官方网站:https://www.puyanbio.com/

业务咨询: